BTC
0.0
20
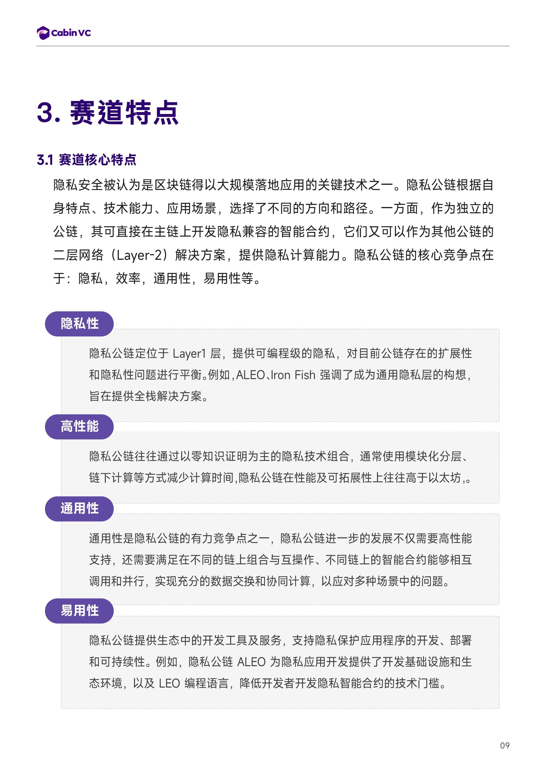
ETH
0.0
20
HTX
0.0
20
SOL
0.0
20
BNB
0.0
20
BTC
0.0
20
ETH
0.0
20
HTX
0.0
20
SOL
0.0
20
BNB
0.0
20
Cabin Report:隐私公链赛道解析
Cabin VC
2022-09-09 08:43
本文约5字,阅读全文需要约0分钟
本报告对隐私公链赛道进行宏观梳理,结合目前市场上主要的隐私公链项目,展现这一赛道现有状态及规模。
-
End
-
公链
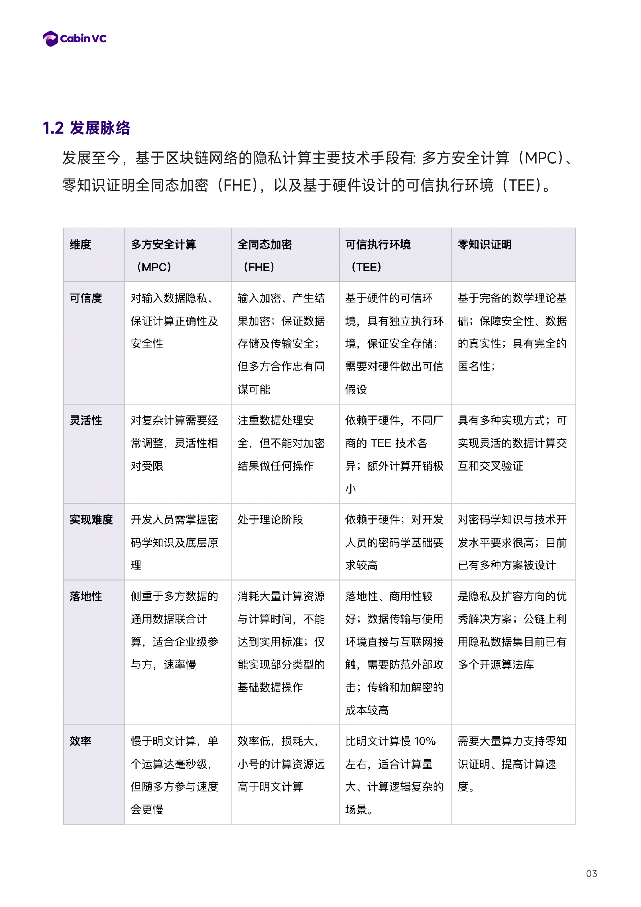
隐私计算
Cabin VC
作者文库
推荐文章
Test105
2025-09-25 07:32
Test104
2025-09-25 07:32
Test103
2025-09-25 07:31
Test102
2025-09-25 07:30
Test 101
2025-09-25 07:21
加密钱包赛道发币潮起:MetaMask领衔,生态争夺战加速
2025-09-24 07:00
点击下载最新版本
Odaily APP